Skip to content Skip to sidebar Skip to footer

Wallet System Database Design

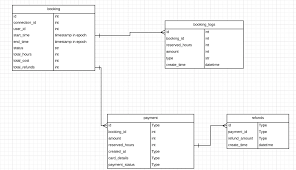
Cryptocurrency Payment Gateway Database Schema Stack Overflow

Cryptocurrency Payment Gateway Database Schema Stack Overflow

Wallet system database design. This is a generic solution that could fit most of the apps. The documentation youre reading explains and comments the schema. In the post I will share my experience on how to design a secure cryptocurrency wallet module for digital asset exchange.

Connect will obtain the database connection information from the wallet configuration. Successful implementation of any system with Data Storage will always need proper database design. As Oracle Database services now run under a low-privileged user a file may not be accessible by Oracle Database services unless the file system Access Control Lists ACLs grant.

Money can be deposited in the digital wallet prior. By utilizing APIs and connectivity to external payment systems eg. This is a database design I got with only one table for just storing a history of operationstransactions.

The file includes all the credentials necessary to connect to your database along with tnsnamesora and sqlnetora files. Wish it will help to build business bases on. In order to create great database design you will not only have to master the Database technology but will have to master database design process and normalization.

The wallet system provides a mechanism for storing and retrieving security-sensitive data such as system credentials and private keys from a secure host applying ACLs to that data and automatically creating of certain types of security data on demand such as Kerberos keytabs. Wallet App for P2P Money Transfers and Digital Coins - elektropayewallet. Database design is one of the most important aspects of Web programming.

CREATE or replace TRIGGER OPEN_WALLET AFTER STARTUP ON DATABASE BEGIN --execute immediate ALTER SYSTEM SET ENCRYPTION WALLET CLOSE identified by password. In general if you need to capture a new instance of column values that calls for a new recordrow. Execute immediate ALTER SYSTEM SET ENCRYPTION WALLET.

Search our database online. This class encapsulates the database schema for the wallet system.

2

2

Ecommerce Database Design Database Design Ecommerce Design

Ecommerce Database Design Database Design Ecommerce Design

Wallet Hyperledger Fabricdocs Main Documentation

Wallet Hyperledger Fabricdocs Main Documentation

Relational Database Schema For Blockchain Data Download Scientific Diagram

Relational Database Schema For Blockchain Data Download Scientific Diagram

Re Architecting Cash And Digital Wallet Payments For India With Uber Engineering Uber Engineering Blog

Re Architecting Cash And Digital Wallet Payments For India With Uber Engineering Uber Engineering Blog

2

2

Extreme Ultradev E Commerce Database Design Part 1

Extreme Ultradev E Commerce Database Design Part 1

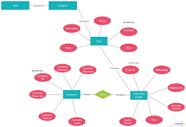
Data Warehouse Dimensional Modelling Use Case Study Ewallet By Manoj Bidadi Raju Towards Data Science

Data Warehouse Dimensional Modelling Use Case Study Ewallet By Manoj Bidadi Raju Towards Data Science

Database Model Jbilling

Database Model Jbilling

Schema Design For Products With Multiple Variants Attributes Database Administrators Stack Exchange

Schema Design For Products With Multiple Variants Attributes Database Administrators Stack Exchange

A Simplified Database Schema For E Commerce Transaction Processing Download Scientific Diagram

A Simplified Database Schema For E Commerce Transaction Processing Download Scientific Diagram

مضيف وهمي رهيب Wallet Database Design Loudounhorseassociation Org

مضيف وهمي رهيب Wallet Database Design Loudounhorseassociation Org

Blockchain Bitcoin As A Database Database Administrators Stack Exchange

Blockchain Bitcoin As A Database Database Administrators Stack Exchange

2

2

Database Design For Betting Community Stack Overflow

Database Design For Betting Community Stack Overflow

استثنائي متشكك سنتيمتر Wallet Database Design Outofstepwineco Com

استثنائي متشكك سنتيمتر Wallet Database Design Outofstepwineco Com

Using A Database For Small Businesses Payment Processing News

Using A Database For Small Businesses Payment Processing News

Payment System A High Level Overview Y Soft Engineering Blog

Payment System A High Level Overview Y Soft Engineering Blog

Integrating Payment Methods In Db Schemas Stack Overflow

Integrating Payment Methods In Db Schemas Stack Overflow

Architecting A Mobile Wallet That Customers Want By Faisal Khan Banking Payments Fintech

Architecting A Mobile Wallet That Customers Want By Faisal Khan Banking Payments Fintech

Database Model Jbilling

Database Model Jbilling

Relational Database Schema For Blockchain Data Download Scientific Diagram

Relational Database Schema For Blockchain Data Download Scientific Diagram

Offers Deals And Discounts A Product Pricing Data Model Vertabelo Database Modeler

Offers Deals And Discounts A Product Pricing Data Model Vertabelo Database Modeler

1

1

Databases In My Wallet Writework

Databases In My Wallet Writework

A Simplified Database Schema For E Commerce Transaction Processing Download Scientific Diagram

A Simplified Database Schema For E Commerce Transaction Processing Download Scientific Diagram

Wallet Hyperledger Fabricdocs Main Documentation

Wallet Hyperledger Fabricdocs Main Documentation

Database Design For Optimisation Stack Overflow

Database Design For Optimisation Stack Overflow

Securing Stored Data Using Transparent Data Encryption

Securing Stored Data Using Transparent Data Encryption

3box Architecture An Introduction To The 3box Technology By 3box Labs 3box Labs Medium

3box Architecture An Introduction To The 3box Technology By 3box Labs 3box Labs Medium

Configuring Authentication

Configuring Authentication

Db Design Logging Transactions Database Administrators Stack Exchange

Db Design Logging Transactions Database Administrators Stack Exchange

E Wallet Nfc Service Payment

E Wallet Nfc Service Payment

Entity Relationship Diagram Of Fund Transfer Use This Diagram As A Template To Create Your Own Version Clic Relationship Diagram Learn Coding Online Diagram

Entity Relationship Diagram Of Fund Transfer Use This Diagram As A Template To Create Your Own Version Clic Relationship Diagram Learn Coding Online Diagram

Ilium Software Ewallet

Ilium Software Ewallet

System Design Book My Show Online Booking Design By Rishabh Jain Medium

System Design Book My Show Online Booking Design By Rishabh Jain Medium

Re Architecting Cash And Digital Wallet Payments For India With Uber Engineering Uber Engineering Blog

Re Architecting Cash And Digital Wallet Payments For India With Uber Engineering Uber Engineering Blog

Database Model Jbilling

Database Model Jbilling

Securing Stored Data Using Transparent Data Encryption

Securing Stored Data Using Transparent Data Encryption

Entity Relationship Diagram For Shoppishop Online Payment System Click On The Image To Use As Templates Er Relationship Diagram Diagram Relationship

Entity Relationship Diagram For Shoppishop Online Payment System Click On The Image To Use As Templates Er Relationship Diagram Diagram Relationship

2

2

Database Model Jbilling

Database Model Jbilling

2

2

Developing A Mobile Wallet That Would Be Loved By Millions

Developing A Mobile Wallet That Would Be Loved By Millions

2

2

Bank Management System Database Model Softbuilder

Bank Management System Database Model Softbuilder

Payment System A High Level Overview Y Soft Engineering Blog

Payment System A High Level Overview Y Soft Engineering Blog

Architecture Of E Wallet 1 User Login Their Account Using Their Id Download Scientific Diagram

Architecture Of E Wallet 1 User Login Their Account Using Their Id Download Scientific Diagram

1

1

There is a large movement in designing payment systems that have access to aggregators and the ability to do financial transaction routing.

This is a database design I got with only one table for just storing a history of operationstransactions. It is helpful to think of database tables as spreadsheets of rows and columns where each column is a field and each row is a record. Below is the trigger. Responsibilities included application and database design programming and working with other areas to deliver high-quality service. Database design is one of the most important aspects of Web programming. So to avoid this we can create one trigger which will open the wallet automatically once you start the database. Autonomous Database wallets are available in the OCI interface under each databases detail page via the DB Connection button. First I needed a good enough understanding of the market so I did some research on Digital wallets and its technologies downloaded a number of Bank and Wallet. The file includes all the credentials necessary to connect to your database along with tnsnamesora and sqlnetora files.


In the post I will share my experience on how to design a secure cryptocurrency wallet module for digital asset exchange. First I needed a good enough understanding of the market so I did some research on Digital wallets and its technologies downloaded a number of Bank and Wallet. A digital wallet also known as e-Wallet is an electronic device online service or software program that allows one party to make electronic transactions with another party bartering digital currency units for goods and servicesThis can include purchasing items on-line with a computer or using a smartphone to purchase something at a store. Autonomous Database mandates a secure connection that uses Transport Layer Security TLSv12. By utilizing APIs and connectivity to external payment systems eg. It is helpful to think of database tables as spreadsheets of rows and columns where each column is a field and each row is a record. This class encapsulates the database schema for the wallet system.

Post a Comment for "Wallet System Database Design"