Skip to content Skip to sidebar Skip to footer

Employee Attendance Management System Database Design

Employee Attendance System Er Diagram Freeprojectz

Employee Attendance System Er Diagram Freeprojectz

Employee attendance management system database design. ER Diagram for Attendance Management. Development of attendance management system an experience. Usertypevarchar Enter the type of user.

Email_idvarchar Enter the email_id of the user. User Table Database Structure. Design and implement of database student information.

It is expected that on delivery the proposed. User_idint Primary Key Id for the user. The system communicates with database residing on a remote server.

Employee attendance tracking codeproject. Download employee microsoft access access database. The attendance payroll management system will handle all kinds of employee compensation including hourly payment seamlessly.

Attendance management system attendance monitoring. This project contains an Employees login side where an employee can Sign in for Time In and Time Out and Admin Panel where heshe can view the monthly attendance report CRUD Employees Manage Attendance and many more. Attendance Management System is based on web server which can be implemented on any computer.

The result of this project is a software of RFID attendance system that is integrated with the database and has a function to store the data or information of every single employee. User_namevarchar Enter the name of the user. Attendance and Monitoring System project is developed using Visual BasicNet and SQL Server Database.

This simple database design will give you deep understanding about how should the Employee Attendance Management system handle or store the given data using database and tables. DOWNLOAD BOOKS Employee Attendance Management System Database Design PDF Books this is the book you are looking for from the many other titlesof Employee Attendance Management System Database Design PDF books here is alsoavailable other sources of this Manual MetcalUser Guide EMPLOYEE ATTENDANCE REPORT A-4 Employee NumberBi-weekly.

Employee Attendance Management System Er Diagram Erd Itsc

Employee Attendance Management System Er Diagram Erd Itsc

Employee Attendance System Classic Creately

Employee Attendance System Classic Creately

Attendance Management System Live Software Project Youtube

Attendance Management System Live Software Project Youtube

Mysql Sql Attendance Database Design Stack Overflow

Mysql Sql Attendance Database Design Stack Overflow

Attendance Management Using Ms Access And Vb 6 Part 2

Attendance Management Using Ms Access And Vb 6 Part 2

Data Model Gif 612 922 Pixels Diagram Data Modeling Class Diagram

Data Model Gif 612 922 Pixels Diagram Data Modeling Class Diagram

Mysql Employees Sample Database 5 Employees Structure

Mysql Employees Sample Database 5 Employees Structure

Development Of Staff Attendance Management System Using Fingerprint Biometric Identification Technique

Development Of Staff Attendance Management System Using Fingerprint Biometric Identification Technique

Attendance Management System Project Report

Attendance Management System Project Report

Mysql What Is A Good Database Design Schema For A Attendance Database Stack Overflow

Mysql What Is A Good Database Design Schema For A Attendance Database Stack Overflow

Attendance Monitoring System Database Design

Attendance Monitoring System Database Design

Attendance Management System Class Diagram Freeprojectz

Attendance Management System Class Diagram Freeprojectz

Attendance Management Using Ms Access And Vb 6 Part 2

Attendance Management Using Ms Access And Vb 6 Part 2

Biometric Based Attendance System Database Model

Biometric Based Attendance System Database Model

Create The Perfect Employee Timesheet System In Php And Mysql By Richard Medium

Create The Perfect Employee Timesheet System In Php And Mysql By Richard Medium

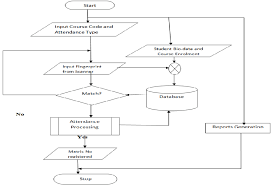
Flowchart Of Automatic Attendance System Download Scientific Diagram

Flowchart Of Automatic Attendance System Download Scientific Diagram

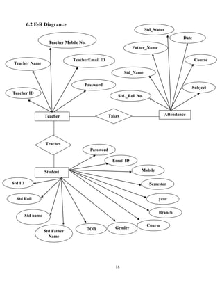
E R Diagram For Student Attendance Management System

E R Diagram For Student Attendance Management System

E R Diagram For Student Attendance Management System

E R Diagram For Student Attendance Management System

2

2

Er Diagram For Employee Management System And Database 2022

Er Diagram For Employee Management System And Database 2022

2

2

Attendance System Er Diagram

Attendance System Er Diagram

Flowchart For Attendance Management System Download Scientific Diagram

Flowchart For Attendance Management System Download Scientific Diagram

1

1

Er Diagram Student Attendance Management System Entity Relationship Diagram Represents The Relationsh Student Attendance Relationship Diagram Sequence Diagram

Er Diagram Student Attendance Management System Entity Relationship Diagram Represents The Relationsh Student Attendance Relationship Diagram Sequence Diagram

2

2

Employee Attendance Management System Project Report Pdf

Employee Attendance Management System Project Report Pdf

Pdf Smart Attendance System Applying Qr Code Semantic Scholar

Pdf Smart Attendance System Applying Qr Code Semantic Scholar

Employee Attendance Tracking Codeproject

Employee Attendance Tracking Codeproject

Employee Attendance System Use Case Diagram Freeprojectz

Employee Attendance System Use Case Diagram Freeprojectz

Database Design For Payroll Management System Free Source Code Projects And Tutorials

Database Design For Payroll Management System Free Source Code Projects And Tutorials

Attendance Management System Project Report

Attendance Management System Project Report

Flow Chart Of Employees For Attendance Download Scientific Diagram

Flow Chart Of Employees For Attendance Download Scientific Diagram

Mysql Attendance System Stack Overflow

Mysql Attendance System Stack Overflow

Attendance Management System Class Diagram Student Management Sequence Diagram

Attendance Management System Class Diagram Student Management Sequence Diagram

Figure 2 From Cloud Based Web Application With Nfc For Employee Attendance Management System Semantic Scholar

Figure 2 From Cloud Based Web Application With Nfc For Employee Attendance Management System Semantic Scholar

Attendance Management System Erd Entity Relationship Diagram

Attendance Management System Erd Entity Relationship Diagram

Employee Management System

Employee Management System

Internship Report On Digital Architects Limited Assignment Point

Internship Report On Digital Architects Limited Assignment Point

Sql Database Design For A School System Code Review Stack Exchange

Sql Database Design For A School System Code Review Stack Exchange

Employee Attendance Management System Student Project Guidance Development

Employee Attendance Management System Student Project Guidance Development

Development Of Attendance Management System An Experience Pdf Free Download

Development Of Attendance Management System An Experience Pdf Free Download

Barcode Based School Event Attendance Monitoring System Using Php Mysql Free Source Code

Barcode Based School Event Attendance Monitoring System Using Php Mysql Free Source Code

Attendance Management System Employee Attendance Tracker Zoho People

Attendance Management System Employee Attendance Tracker Zoho People

Student Attendance Management System Using Vb 6 Part 1

Student Attendance Management System Using Vb 6 Part 1

Employee Attendace Management System With Qr Code In Python Youtube

Employee Attendace Management System With Qr Code In Python Youtube

2

2

Sanazulfi Sanazulfi Profile Pinterest

Sanazulfi Sanazulfi Profile Pinterest

Er Diagram For Face Recognition

Er Diagram For Face Recognition

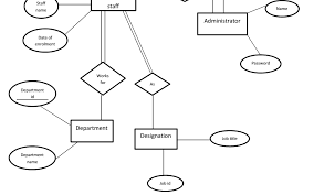
ER Diagram for Attendance Management.

Employee management system a recommended technique is to migrate to microsoft sql server or equivalent server. Attendance and Monitoring System project is developed using Visual BasicNet and SQL Server Database. Employee attendance tracker templates office com. Employee attendance system flowchart creately. Employee Attendance Management System Database Design. Every database design starts with identifying the entity. Management server as the database and C sharp C programming language to write the code of the employee management system being proposed. It is expected that on delivery the proposed. This Entity Relationship Diagram for the Employee Attendance Management System project with data table also gives you ideas on how to make a database design with ERD.


Attendance and Monitoring System project is developed using Visual BasicNet and SQL Server Database. In This application phython is server side language MySQL and PHP is used as back-end design and HTML CSS and JavaScript are used as front-end tools. User Table Database Structure. Employee attendance system flowchart creately. Email_idvarchar Enter the email_id of the user. User_idint Primary Key Id for the user. Employee management system a recommended technique is to migrate to microsoft sql server or equivalent server.

Post a Comment for "Employee Attendance Management System Database Design"